插槽使用
约 304 字大约 1 分钟
2025-03-03
简述
在所有系统中一旦涉及到的应用会不止一个,就会出现复杂的对接需求,如注册的时候这个用户需要调用第三方的服务来注册,或创建设备的时候其他服务也需要进行校验是否可以创建.这种时候就需要使用插槽的方式来进行开闭原则的拓展,可以很方便快捷的对原来的系统进行拓展而无需修改代码.
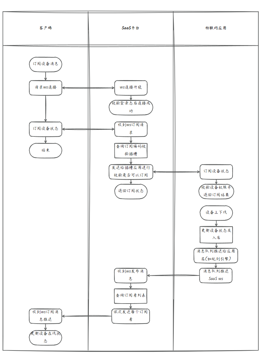
我们来看下如何实现websocket订阅的时候可以支持各个业务,而无需修改代码

使用
首先我们可以进入到系统开发-插槽管理中进行查看

然后我们新建一个插槽: 
我们来看下如何接收插槽的消息:

具体功能可以查看: things/service/apisvr/internal/logic/things/slot/user/subscribeLogic.go
及: core/service/apisvr/internal/startup/init.go
