插槽使用
# 简述
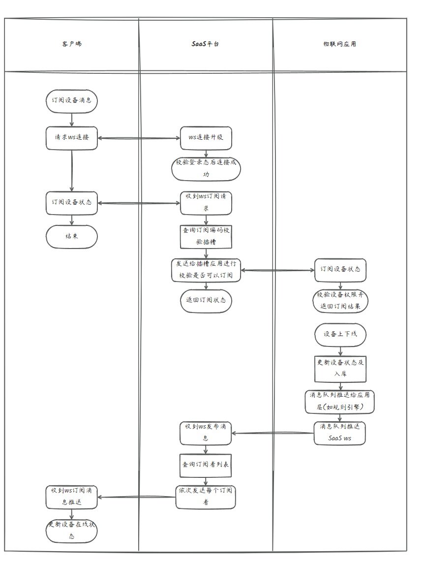
在所有系统中一旦涉及到的应用会不止一个,就会出现复杂的对接需求,如注册的时候这个用户需要调用第三方的服务来注册,或创建设备的时候其他服务也需要进行校验是否可以创建.这种时候就需要使用插槽的方式来进行开闭原则的拓展,可以很方便快捷的对原来的系统进行拓展而无需修改代码.
我们来看下如何实现websocket订阅的时候可以支持各个业务,而无需修改代码
# 使用
首先我们可以进入到系统开发-插槽管理中进行查看
然后我们新建一个插槽:

我们来看下如何接收插槽的消息:
具体功能可以查看:
things/service/apisvr/internal/logic/things/slot/user/subscribeLogic.go
及:
core/service/apisvr/internal/startup/init.go
上次更新: 2024/11/12, 13:18:12
