联犀 联犀
首页
使用指南
开发指南
技术分享
  • 中台接口 (opens new window)
  • 物联网接口 (opens new window)
在线体验 (opens new window)
  • gitee (opens new window)
  • github (opens new window)
  • 边缘网关-RHILEX (opens new window)
  • 边缘网关-opengw (opens new window)
首页
使用指南
开发指南
技术分享
  • 中台接口 (opens new window)
  • 物联网接口 (opens new window)
在线体验 (opens new window)
  • gitee (opens new window)
  • github (opens new window)
  • 边缘网关-RHILEX (opens new window)
  • 边缘网关-opengw (opens new window)
  • 介绍

  • 快速开始

  • 设备接入

    • 联犀协议

      • 设备身份认证
      • mqtt认证
      • http协议接入
      • 自定义协议
      • mqtt认证主要流程
        • 设备及ddsvr登录流程
        • 设备消息上送流程
      • 设备动态注册
      • 物模型协议
      • OTA升级
      • NTP时间同步
      • 网关子设备
      • 设备本地日志上报
      • 设备远程配置
      • RHILEX接入
      • openGW接入
    • 第三方协议

  • 系统管理模块

  • 合作案例

  • 使用指南
  • 设备接入
  • 联犀协议
godLei6
2024-09-19
目录

mqtt认证主要流程

# 联犀物联网模块主要流程

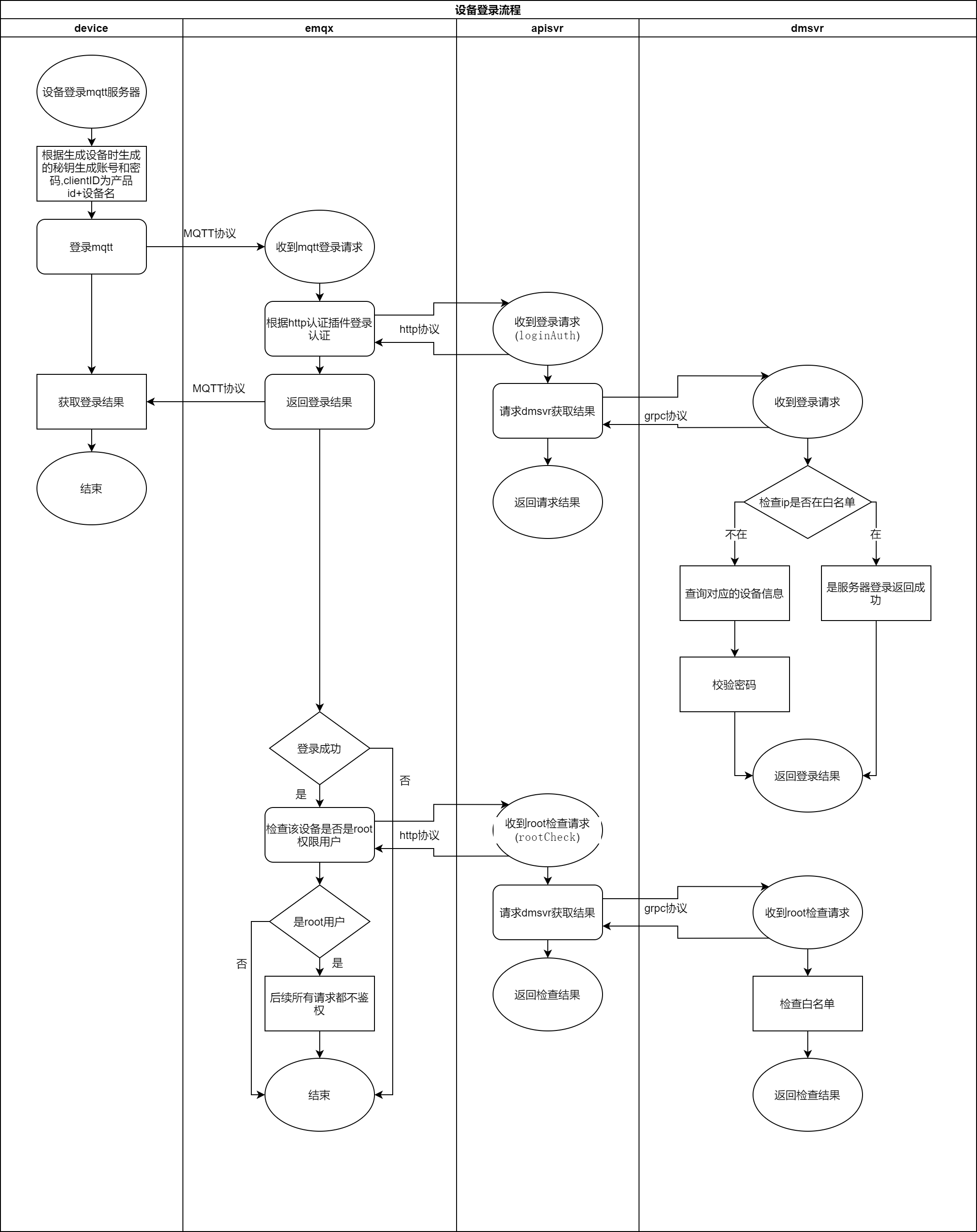
# 设备及ddsvr登录流程

  • 登录认证参考emq官网 (opens new window)
  • 授权参考emq官网 (opens new window)

# 设备消息上送流程

  • 共享订阅参考emq官网 (opens new window)
  • 登录登出订阅参考emq官网 (opens new window)
上次更新: 2025/02/17, 09:47:32
自定义协议
设备动态注册

← 自定义协议 设备动态注册→

Theme by Vdoing | Copyright © 2022-2025 昆明云物通科技有限公司|GNU | 滇ICP备2024043132号-1 |
  • 跟随系统
  • 浅色模式
  • 深色模式
  • 阅读模式